Blendgit - [Blender Add-on]
$0+
$0+
https://schema.org/InStock
usd
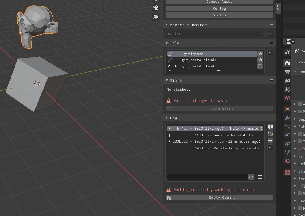
Keep track of revisions of blend files in git from blender
More Info: https://github.com/kei-kabuto/blendgit
Ratings
1
5.0
5 stars
100%
4 stars
0%
3 stars
0%
2 stars
0%
1 star
0%
Keep track of revisions of blend files in git from blender
More Info: https://github.com/kei-kabuto/blendgit